3d モデル アニメーション
PowerPoint19(永続ライセンス)では、3Dモデルを挿入して、アニメーションを設定することができます。 3Dモデルは、Word19とExcel19でも使用できる機能です。立体的な画像を挿入して360度回転させて、さまざまな角度から表示することができます。 特にPowerPoint19では、3D用のアニメーション.
3d モデル アニメーション. 3dモデルデータに様々なポーズをとらせたり、リアルタイムに動きをつけることが出来るアニメーションソフト ソフト詳細説明 本ソフトは、作成された3Dモデルにボーンを付け加えてモデルの各部分を操作することにより、バリエーションに富んだ表現を. 3Dモデルのアニメーション 前回に引き続き、Unityのオリジナルキャラクターである「ユニティちゃん」を利用して、 3Dモデルにアニメーションを設定してみましょう(詳細はNyARToolkit for 3Dモデルの表示を参照)。 Unityで3Dモデルにアニメーションを設定するときは、Animator ControllerというAssetを. モデルをクリックして選択し、Delete キーを押すだけです。 3D モデルについての詳細はこちら.
Cocos Creator で 3Dモデル を表示して、アニメーションをさせてみます。 3Dゲーム制作の第一歩を踏み出します。 はじめに Cocos Creator v2.3.0 Cocos Creatorは、コンテンツの作成に焦点を当てたスクリプト開発、エンティティコンポーネント、およびデータ駆動型のゲーム開発ツールです。. 3Dキャラ同士同じアニメ使えるやろ Unity chanは3Dキャラやん Unity chanにアニメーションあるやん 他の3Dキャラにも同じアニメーションいけるやろ ペタッと ちーん これとか こうとか 見たことありませんかね? 「合っとるやろ!?なんでお前は言うことを聞かないんや!. 詳しくは、「パンとズーム」などのさまざまな機能について「 3d モデルでクリエイティブに」をご覧ください.
- 画像編集・動画編集・音楽編集 締切済 | 教えて!goo. 2dアニメーションの他、 3dモデル作成 やレイアウト、アニメーション、シミュレーションなどの機能も揃っている; オープンソースで公開されて、ソースコードの改変で機能を拡張したり、整備することができる;. // モデルに含まれるマテリアルの数を取得する MaterialNum = MV1GetMaterialNum ( ModelHandle.
ご依頼から納品までの流れ(例:3Dモデリング) ご依頼内容をヒアリングし、お見積り、スケジュールを作成いたします。 指示書を確認し、3dモデルのモデリング・アニメーション制作します。 ご要望に応じたフォーマットで納品いたします。. 3dモデルソフトは、大別して「3d cad」と「3d cg」の2種類のタイプがあります。「3d cad」は工業系に使われるメカニックなものが中心で、「3d cg」は主にアニメーションや映像作品に使用されています。. 最新のリアルタイム技術を統合した iClone 7 は、3D アニメーションの制作環境にキャラクター作成、シーンデザインをわかり易くまとめた 3DCG ソフトです。スピードが求められる 3D プロダクションに最適!.
① 3D-animalice で使用するモデルツリー情報の作成 ② 3D-animalice で使用するモデル関連情報の作成 ③ 3D-animalice で使用するモデルSTL データの作成 ④ 3D-animalice を使用してアニメーションデータの作成 ⑤ 3DPDF ドキュメントの作成. 3D PowerPoint テンプレートで、製品カタログやホーム モデルも挑戦できます。 また、3D PowerPoint テンプレートは教室にも適しています。 プレート テクトニクス、細胞生物学、太陽系などについて教えるためのアニメーション化した PowerPoint テンプレートが. 新機能が追加できるタイプの Office 365 の PowerPoint に「アニメーション モデル」が利用できる「オンライン 3D モデル」が利用可能になりました。 New #3D embedded animated models are now available in #PowerPoint and #MicrosoftWord!.
ちょっとわけあって、タイトルにあるとおり、C++でDirectXを使った3Dアニメーションの実装方法を分析していこうと思う。 分析というかソース解読の元ネタは、下記のニコニコ動画によるチュートリアル。 mはげ さんの公開マイリスト うp主の. Windows10でOffice19の最新版を最近再インストール済 パワーポイント上で3Dアニメーションを作成しています。 挿入・3Dモデルを選択してオンライン 3Dモデルより 動物や乗り物の写真を参照して<泳いでるサメ>や<ヘリコプター>などの写真をクリックしていますが、 <泳い. 年5月3日 video copilotElement3Dのフリー3Dモデルを紹介!パート2.
Maya は 3D CG 制作ソフトです。パワフルなモデリング、レンダリング、シミュレーション、テクスチャリング、アニメーション ツールなどを搭載しており、アーティスト、モデラー、アニメーターなどプロ向けのソフトウェアです. 今回は!video copilot神プラグイン「Element3D」のフリーモデルを紹介します! video copilotのサイトで意外と見つかりにくいのでこの記事にまとめました!!! ※年5月 パート2公開しました. 15.3Dモデルのポリゴンを使用した最短経路探索 16.3Dアクション基本+深度値を利用した影表現、ポイントライト編 ( Direct3D 9用、要シェーダーモデル3.0 ) 17.アニメーション 18.方向入力によるキャラクター移動( カメラ固定 ).
3dモデル-スキンメッシュモデル- 概要 スキンメッシュモデルとはアニメーションの際にメッシュが変形するモデルのことです。メッシュを変形させることを「スキニング」、スキニングするメッシュを 「スキンメッシュ」と呼んでいます。※この記事の3dモデルのフォーマットはxファイルです。. 3Dモデルを作る(45分): まずは、3Dモデルを作るところから。 今回使ったモデリングソフトはSculptris。 専門的な知識無しでも粘土感覚でモデリングできるので楽しい。 今回はUnityでアニメーションさせるのが目的なので、 さっくりと。.
Three Js R110でgltf形式の3dモデルアニメーションを切り替えるcodepenへのリンク集 Siouxcitizen Note
Sketchfab 3dモデルをweb上で見れるサービス アニメキャラやvtuberも とあるvtuber好きの備忘録
Powerpoint の オンライン 3d モデル にアニメーション モデルが利用可能 世の中は不思議なことだらけ
3d モデル アニメーション のギャラリー
チュートリアル Playcanvasを使用して ブラウザ上で3dモデルを動かそう 1 4 Playcanvas
ブレンダーがいつのまにか Grease Pencil の2dアニメーション機能搭載で凄いソフトになっていた 3dcg最新情報サイト Modeling Happy
無料化アセット 低価格帯で大人気 動物3dモデル作家 Janpec のハイクオリティ水中生物モデル Underwaterシリーズ の新作アセットがなんと無料化 サメやタコ 魚 貝 ウニなど48種類 アニメーション付きで超豪華 Underwater Life Deluxe Unity Assetstore
3dモデルをweb Vr双方で活かしたサラリーマンvrコンテンツ サラリーランド とは Styly
開発日記 3dモデルから2dのスプライトアニメーションを作成したお話 ゴマちゃんフロンティア
ゲーム 3dモデル スキンメッシュ
Ascii Jp Mmdでも大人気のcg製作者 かこみき 氏に聞く 3dモデル製作にtsukumoのpcを使う理由 1 3
Mpi Infと香港大学ら 高品質な人体3dモデルを必要とせずに ユーザ制御下の写実的なリアルアバタを生成するganを用いた手法を発表 Seamless
人型3dモデルを動かすまで その2
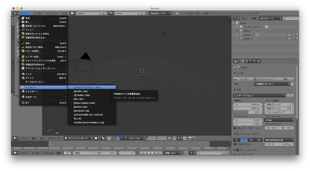
3dモデルの挿入とアニメーションの設定 Powerpoint 19 初心者のためのoffice講座
Three Js R110でgltf形式の3dモデルアニメーションを表示するcodepenへのリンク集 Siouxcitizen Note
エクセルやワード パワーポイントで3dモデル アニメーション の素材を挿入する方法 恐竜や骸骨が動き出す Prau プラウ Office学習所
3dアニメキャラのモデリングのポイントは 東映アニメーションら4社が明かす レポート アニメ アニメ ビズ
Q Tbn 3aand9gcrtbj7azo27bjmh8hj2nucjbcizlc1ct9oxwtyjyyk Usqp Cau
Blenderスタートアップガイド オープンソースで作る3dモデル アニメーション ゲーム ランス フラベル Lance Flavell 平谷 早苗 永井 勝則 本 通販 Amazon
3dモデルを活かすモーションデザイナーを募集 Art Design Jobs At いちから株式会社 Wantedly
3dモデルに簡単にアニメーションをつける Mixamoを使って3dモデルを動かす方法 うぇぶのおべんきょう
見える 見えるぞ 私にも作業者の苦労が Mrと3dヒューマンモデルで作業者の動きをリアルタイム表現 Monoist
2時間で3dモデルを作ってunityでアニメーションさせた タカシカンパニーブログ
3dモデルの作り方 ゼロからやってみるキャラクターのモデリング 3dcg暮らし
スター ウォーズ ベビーヨーダの3dモデルを使用したblenderのキャラクターアニメーションチュートリアル Cginterest
Ascii Jp Mmdでも大人気のcg製作者 かこみき 氏に聞く 3dモデル製作にtsukumoのpcを使う理由 1 3
六面堂の得意なこと紹介 六面堂お仕事診断
現代の魔法 Pifuhdの使い方入門 Aiで2d人物画像から3dモデル作成 簡単アニメーションで遊ぶ Adobe Mixamo Youtube
3dモデルにボーンやモーションを付けれるサービス Narumium Blog
3dsmaxから直接sketchfabにアニメーション付き3dモデルをアップロードできるプラグイン 3d データ作成サービスを依頼するなら圧倒的実績のmikanへ
無料 3dモデル素材サイト Free3dを使ってみた Styly
謎の新機能 Word文書に 暴れ回るティラノサウルス を表示する方法 Powerpointのスライドでも使える できるネット
Wordに暴れ回る凶暴なティラノサウルス 3dアニメーション を貼り付ける方法 Ask For Windows
Cocos Creator で 3dモデルのアニメーションに挑戦 のい太ろぐ
Powerpoint に挿入した 3dファイルをスライドショー中に動かしたい 世の中は不思議なことだらけ
Q Tbn 3aand9gcqmx7e81onihrlktqfanuw 5cuyk6klfnco1g Usqp Cau
ホロライブがシステムアップデート 複数3dモデルでのリアルタイム放送に対応 Mogura Vr
3dモデルに簡単にアニメーションをつける Mixamoを使って3dモデルを動かす方法 うぇぶのおべんきょう
Fusion360 合体ロボで学ぶ 分解アニメーション デジタルものづくりの情報サイト メイカーズラブ
Cg 3 3dモデルのつくりかた 東京工業大学 ロボット技術研究会
Unreal Engine 4で作ったバーチャル空間上で3dモデルがぬるぬるアニメーションしているところを複数視点でcubemosの骨格検知にかけてみた Developers Io
Q Tbn 3aand9gcqwwdyykyxyep Sp3ravklyk1ddq5mvefabya Usqp Cau
で でけた Zbrushで3dモデルをつくってアニメーションさせてみました Wisdommingle Com ウィズダムミングル ドットコム
2d 3d制作 Animation 3dcgなどデザイン部門にまつわる制作 移管のご依頼承ります ファンプレックス株式会社 Funplex Inc
謎の新機能 Word文書に 暴れ回るティラノサウルス を表示する方法 Powerpointのスライドでも使える できるネット
Three Jsを触ってみた その2 3dモデルを描画してみるの巻 Nijibox Blog
Wordの新機能 ティラノサウルスの出し方 Office Hack
Microsoft アニメーション化された3dモデルをサポートした Office 365 For Mac をinsiderユーザー向けに公開 pl Ch
Vrchat Vrm Mememe アニメーション付き3dモデル Red Shop Booth
3dモデルのダウンロード インポートとアニメーションの調整 Think It シンクイット
エクセルの3dモデルを挿入してインパクトのあるデータ作成 エクセルドクター
Q Tbn 3aand9gcqarg76v28a3 Yrvhjyjpbv3wlqepem78wzeq Usqp Cau
3dモデル素材 バラの花 花咲きアニメーション付き Newdofの3dモデルショップ Booth
凄い時代になった 完全な素人でも3dモデルを動かしてアニメーションが作れる Bot3d Editor 面白いアプリ Iphone最新情報ならmeeti ミートアイ
3dモデルを作ってunityでアニメーションさせる 3dモデル作成編 Dwango Creators Blog ドワンゴクリエイターズブログ
こいつ 動くぞ 3dでグリグリ回せる上に表情のアニメーションが付いた3dモデル 表情の参考に スマホでも見れます Cgトラッキング
アニメーション ゲーム用キャラクターや武器 背景等の3dモデル制作 Archives Vijatmc
Blender エレキベアの3dモデルを作ってみた テクスチャ アニメーション編 都会のエレキベア
3dアニメキャラのモデリングのポイントは 東映アニメーションら4社が明かす レポート アニメ アニメ ビズ
Office19で3dモデルを扱うための手順とポイント パソコン工房 Nexmag
人型3dモデルを動かすまで その1
美少女キャラクター無料3dモデル Maバツ Obj Vray Open3dmodel
Blenderスタートアップガイド オープンソースで作る3dモデル アニメーション ゲーム ランス フラベル Lance Flavell 平谷 早苗 永井 勝則 本 通販 Amazon
日本 3d モデル漫画の女の子小鳩アニメーション図 Buy 漫画フィギュア モデル漫画 アニメーション図 Product On Alibaba Com
黒星紅白による超絶可愛いニコニ立体公式キャラ アリシア ソリッド 3dモデルが無料配布されたのでunityで触ってみた Time To Live Forever
複雑な3dモデルを作りたい人必見 3dモデルと制作費用の関係とは モデログ
3dモデルにボーンやモーションを付けれるサービス Narumium Blog
宮崎しおん 3dモデルunityアニメーションテスト Youtube
ココナラ 3dモデル作ります 3dプリント用モデル アニメーション ゲーム用 イラスト用に Portalfield News
Microsoft アニメーション化された3dモデルをサポートした Office 365 For Mac をinsiderユーザー向けに公開 pl Ch
人体のアニメーション用3dモデルの制作 全身の筋肉
2時間で3dモデルを作ってunityでアニメーションさせた タカシカンパニーブログ
Unity Sculptrisの3dモデルをunityで動かすまでの手順 くろくまそふと
キャラクターとアニメーション 無料3dモデル Blend Free3d
ピクシブ 3dキャラを簡単に作成する Vroid Studio を7月末に無料でリリース アニメ ゲーム Vr Arプラットフォーム上での利用を想定 Social Vr Info Vr総合情報サイト
3dモデルアニメーションソフト エルフレイナ の詳細情報 Vector ソフトを探す
テキストを書くだけで 3dキャラが自然に話し 動き出す 3dアニメーション作成の Clip Studio Action と入力文字読み上げの Voiceroid が連携 株式会社セルシスのプレスリリース
Nyartoolkit For Unityで3dモデルのアニメーション Mlab
ゲーム 3dモデル スキンメッシュ
3dモデルの作り方 ゼロからやってみるキャラクターのモデリング 3dcg暮らし
クマ型ロボット ギークマちゃん 誕生秘話 キャラクターデザインと3dモデル制作の様子を紹介 G2 Studios株式会社
猫のフリー3dモデルを入れてみる 動画デジカメと3dソフトでアニメーションgif
キャラクターとアニメーション 無料3dモデル Blend Free3d
注目アセット Sdタイプの可愛いキャラ素材を発見 格闘アニメ付きの Haruko がなんと無料 かわいい特集 Unity Assetstoreまとめ
Shuriken初心者脱出 第2回 3dモデル Mesh をuniryで使うには
3dモデルを作ってunityでアニメーションさせる 3dモデル作成編 Dwango Creators Blog ドワンゴクリエイターズブログ
これから始める 3dモデル制作 Bagelee ベーグリー
エクセルやワード パワーポイントで3dモデル アニメーション の素材を挿入する方法 恐竜や骸骨が動き出す Prau プラウ Office学習所
3dモデルを無料作成できるツール Vroid Studio ピクシブが提供 Spice エンタメ特化型情報メディア スパイス
3d人物素材 Posed 059 Mao 人物 3d モデル アニメーション
オリジナルアニメーション オブソリート のティザーサイトを公開 株式会社ジュニ
Blenderでモンスター型のキャラクターモデルを作成する その9 モンスター用アニメーションを作成する Mrが楽しい
ディズニーアニメーションスタジオで働くキャラクターモデラーによって作られた女性モデルを無料でダウンロードできますよ 3dcg最新情報サイト Modeling Happy
Storyboard Pro 5 5 オンラインヘルプ 3dモデルオブジェクトのアニメーション化
アニメーション ゲーム用キャラクターや武器 背景等の3dモデル制作 Archives Vijatmc
Hsp で3dモデルをもっと簡単に Hgimg4 3 6b1プロ生ちゃんデモ版 が公開 窓の杜
Unityで3dアニメーションを作成 再生するための基本 タイムラインの使い方 1 4 ゲーム開発初心者のためのunity入門 4 It
3dモデルの挿入 書式設定 Mos19試験に出るシリーズ 志木駅前のパソコン教室 キュリオステーション志木店のブログ
3dデータを使ってパワーポイントを演出 パソコン工房 Nexmag
Unreal Engine 4で作ったバーチャル空間上で3dモデルがぬるぬるアニメーションしているところを複数視点でcubemosの骨格検知にかけてみた Developers Io
Q Tbn 3aand9gcqjy3ypgfxllk3stv0s Rxkrs1zzfzxx8bv7j8sy1zpvao1lvgm Usqp Cau
デザイナーの3dモデル作り アニメーション編 Lifull Creators Blog
Scenekitのサンプルにアニメーション付きの3dモデルを表示させる Qiita


